Cambiar idioma :
Como fabricante de componentes industriales fabricados con polímeros de alto rendimiento, utilizamos una gran variedad de materiales. El PTFE garantiza un funcionamiento de baja fricción y hace innecesario el uso de lubricantes. Por otro lado, gracias a los PFAS, ciertos plásticos se vuelven más robustos, resistentes al desgaste, a las inclemencias del tiempo, a los productos químicos y a las temperaturas extremas. Sin embargo, el PTFE y los PFAS se consideran "productos químicos eternos", ya que ambos son difíciles de descomponer en el medio ambiente y tienen una larga vida útil. Las sustancias de este tipo pueden ser potencialmente nocivas para el medio ambiente, los seres humanos y los animales, razón por la cual la UE trata actualmente de regular o prohibir los PFAS.
Sin embargo, nuestro departamento de I+D lleva tiempo trabajando en alternativas al PTFE. Gracias a nuevas formulaciones, pruebas exhaustivas y procesos de producción adaptados, nuestra gama de productos incluye ahora una amplia variedad de materiales y productos que no contienen PTFE, como el material iglidur JPF, que fue nombrado Producto del Año 2025 por Plastic Magazine. Seguimos investigando sustitutos adecuados para todos los materiales que contienen PTFE. A continuación, presentamos nuestras soluciones y ofrecemos más detalles e información sobre estos materiales y nuestros productos.

Los siguientes materiales de igus no contienen PTFE y, por tanto, no se ven afectados por la futura normativa sobre PFAS. También se analizaron para detectar las 96 sustancias PFAS consideradas críticas para el medio ambiente y la salud según el método de ensayo SQP M1227 (LC-MS/MS y GC-MS) y no contienen ninguna sustancia > 0,1% en masa. Quedan excluidas las sustancias del grupo de los fluoropolímeros, que no se someten a ensayo. Aquíencontrará una descripción completa de nuestros materiales.
Nuestro material sin PTFE iglidur JPF fue galardonado por Kunststoff Magazin como Producto del Año 2025 en la categoría de Materiales.
Los cojinetes de plástico iglidur permiten un funcionamiento sin PTFE libre de mantenimiento y han sido probados para las 96 sustancias PFAS consideradas críticas para el medio ambiente y la salud. Son duraderos, no requieren lubricantes adicionales y reducen la fricción.

La tecnología lineal drylin de igus no contiene PTFE y también ha sido probada para las 96 sustancias PFAS críticas. Nuestra tecnología lineal ofrece movimientos sin mantenimiento, silenciosos y precisos. Ideal para aplicaciones que requieren alta fiabilidad y durabilidad.

Los cables chainflex de igus no sólo no contienen PTFE, sino que además son muy flexibles y duraderos. Son ideales para aplicaciones de movimiento y garantizan una larga vida útil sin sustancias nocivas. Perfecto para aplicaciones que requieren cables robustos y resistentes.

La gama de rodamientos de bolas xiros incluye unos 30 productos sin PTFE que también han sido sometidos a pruebas de detección de sustancias nocivas PFAS. El material xirodur B180 se caracteriza por una larga vida útil, bajos valores de desgaste y buena resistencia química.

Nuestros engranajes de plástico iglidur permiten aplicaciones sin mantenimiento sin PTFE y han sido probados para 96 PFAS clasificados como críticos para el medio ambiente y la salud. Son duraderas, no requieren lubricantes adicionales y minimizan la fricción.

Se ha demostrado que los elementos deslizantes de las coronas giratorios iglidur PRT no contienen PTFE y han sido probados para sustancias PFAS críticas. Se someten a pruebas de carga y desgaste en el laboratorio de igus, funcionan de forma respetuosa con el medio ambiente en condiciones de funcionamiento en seco y son 100% libres de lubricación.

El material para mecanizado iglidur permite fabricar piezas deslizantes y resistentes al desgaste que no requieren mantenimiento y no contienen PTFE. Se someten a pruebas para detectar las 96 sustancias PFAS consideradas críticas, son autolubricantes y se caracterizan por un bajo coeficiente de fricción y una resistencia extrema al desgaste.

Todas las combinaciones de la carcasa igumid G con iglidur J3 o iglidur R mostradas en la tienda, ya sea como cojinete de inserción o como bola esférica, están libres de PTFE. La gama no cubre todas las versiones posibles, pero todos los productos estándar pueden fabricarse también sin PTFE.

Ya sea para imprimir en nuestra propia impresora 3D o en nuestro servicio propio de impresión 3D. Con filamentos, resinas y polvos SLS sin PTFE, igus está estableciendo nuevos estándares: alternativas de materiales sostenibles que son al menos entre 50 y 80 veces más duraderas que sus equivalentes convencionales.

Nota: Es imposible descartar por completo la presencia de restos de sustancias no deseadas. Dado que igus® no tiene ningún control sobre el uso de los materiales y productos mencionados, no asumimos ninguna garantía ni responsabilidad, expresa o implícita, en relación con el uso de esta información.

Disponemos de un alto grado de control en la cadena de producción. Con este fin, contamos con nuestro propio departamento de desarrollo de materiales, un departamento interno de formulación, un centro técnico para pruebas de ingeniería de procesos y un amplio laboratorio de pruebas de materiales y productos. Partiendo de esta base, hemos desarrollado posibles alternativas al PTFE y los PFAS que son igual de económicas y no contienen ninguna sustancia problemática que pueda dar lugar a una prohibición en el futuro. Hemos probado estas alternativas en nuestro laboratorio de pruebas en condiciones reales, analizando los cambios en la composición de los materiales y sus posibles efectos en las especificaciones de los mismos.
Los resultados hablan por sí solos. En comparación con los materiales con PTFE, los materiales sin PTFE presentan un rendimiento significativamente mejor en términos de fricción y comportamiento frente al desgaste. Los ya de por sí buenos índices de desgaste se reducen con el nuevo desarrollo de la sustitución del PTFE en una media de aprox. 60%. Gracias al acertado desarrollo de las formulaciones, las demás propiedades del material siguen siendo prácticamente las mismas en cuanto a estabilidad térmica, resistencia mecánica y comportamiento frente a la contracción. Gracias a las nuevas formulaciones, las pruebas exhaustivas y los procesos de producción adaptados, ahora podemos ofrecerle una amplia gama de materiales y productos sin PTFE y probados en PFAS.
¿En qué punto se encuentra igus en el tema de los PFAS y el PTFE?
Magnus Orth: "Seguimos desarrollando a toda velocidad alternativas sin PTFE a nuestros materiales más exitosos que contienen PTFE. El objetivo principal es ampliar nuestros cinco principales materiales de cojinetes para incluir variantes sin el aditivo de flúor. El objetivo es desarrollar variantes sin PTFE con las mismas o mejores especificaciones que los originales que contienen PTFE. En 2024, ya presentamos los materiales iglidur JPF e iglidur WPF. Se trata de versiones sin PTFE del altamente versátil y probado iglidur® J, así como del iglidur® W300, optimizado principalmente para cargas y requisitos de desgaste algo mayores. También hemos desarrollado una fórmula para iglidur® F sin PTFE. Ahora, justo a tiempo para la Hannover Messe 2025, podemos anunciar un gran avance. Por otro lado, hemos fabricado alternativas sin PTFE del material iglidur® de más éxito, iglidur G, y también podemos ofrecer el estándar de alta temperatura iglidur® X sin PTFE. Con iglidur HPF, también ofrecemos una versión especial para su uso en medios líquidos."
¿Cuál fue el mayor reto durante el desarrollo?
Magnus Orth: "En el caso concreto de los materiales iglidur, tan ampliamente utilizados, es muy difícil garantizar que los productos ofrezcan en la práctica el mismo rendimiento que las versiones que contienen PTFE. Dado que se utilizan en una amplísima gama de aplicaciones con requisitos muy diferentes y que el diseño de los cojinetes —si ha de ser realmente preciso— se basa en una gran experiencia y empirismo, difícil de simular teóricamente debido a los numerosos factores que influyen, el esfuerzo que supone su ensayo es considerable. No obstante, la combinación de un laboratorio de vanguardia y nuestra experiencia nos permite conseguirlo. El PTFE resulta realmente útil cuando se trata de cojinetes resistentes a los productos químicos y a la temperatura. No es fácil encontrar materiales con especificaciones similares. Sin embargo, lo conseguimos."
¿Qué aplicaciones o usuarios se benefician especialmente de los nuevos materiales para coijnetes sin PTFE?
Magnus Orth: "La gama es amplia. Muchos fabricantes buscan actualmente productos que no contengan PTFE o incluso PFAS. Además de estos aspectos, la resistencia a los agentes de limpieza corrosivos y a las altas temperaturas también es importante en el procesado de alimentos. En el sector de la automoción, la presión sobre los precios es especialmente elevada, mientras que otros muchos factores suelen influir en productos de consumo como electrodomésticos y similares. Con casi 30 materiales de cojinetes sin PTFE y más de 40 materiales en los que ya podemos excluir los 100 PFAS que se consideran críticos, ofrecemos una amplia gama de soluciones".

¿Qué son exactamente los PFAS y por qué son tan populares en la industria y el sector del consumo? ¿Por qué hay una prohibición inminente en toda la UE y qué pueden hacer las empresas?
El whitepaper arroja luz sobre estas cuestiones y muestra cómo igus®, como especialista en plásticos, puede contrarrestar la restricción prevista en una fase temprana y ofrecer a sus clientes alternativas y productos testados para PFAS.
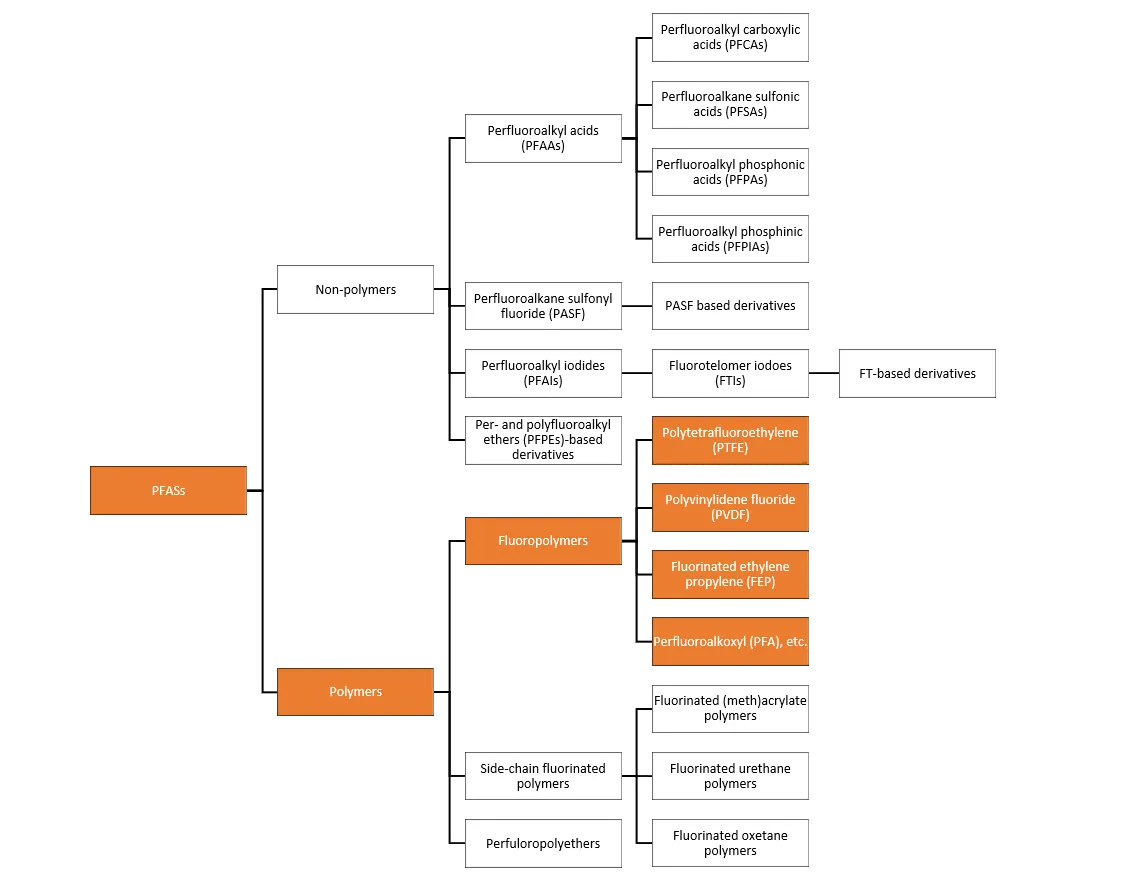
Las sustancias perfluoroalquiladas y polifluoroalquiladas (PFAS) son productos químicos utilizados en muchos procesos industriales y productos de consumo debido a sus propiedades técnicas especiales. Pueden ser gaseosos, líquidos o sólidos, y están formados principalmente por átomos de carbono y flúor. Además de su composición básica, las moléculas de PFAS pueden presentar estructuras diferentes, lo que da lugar a diversas especificaciones y características. Como grupo de sustancias, los PFAS incluyen muchos compuestos diferentes: según la base de datos de la OCDE, más de 4.700, según la EPA, más de 9.000 y según la Comisión de la UE, incluso más de 10.000. Debido a la gran cantidad de compuestos diferentes, no existe un valor claro o constante que defina su número total, sino que se basa todo en estimaciones. En el caso de los PFAS, se distingue entre no polímeros y polímeros, que a su vez se subdividen en otros grupos de sustancias:

UE: El uso de PFOS está ampliamente prohibido desde 2006 y el de PFOA desde julio de 2020 - puede encontrar nuestra confirmación aquí. La ECHA tiene previsto someter a consulta un borrador de declaración sobre los PFAS en la primavera de 2026 (ECHA/NR/25/28). La Agencia Europea de Sustancias y Productos Químicos tiene previsto abrir un proceso de consulta sobre el borrador de dictamen de su Comité de Análisis Socioeconómico (SEAC) sobre la propuesta de restricción en toda la UE de las sustancias perfluoroalquiladas y polifluoroalquiladas (PFAS) tras la reunión del Comité en marzo de 2026. El proyecto de dictamen del SEAC sobre la propuesta de restricción de PFAS incluirá una evaluación de los aspectos socioeconómicos, incluida la disponibilidad de sustancias y tecnologías alternativas. El SEAC tiene previsto aprobar su proyecto de declaración en su reunión, prevista provisionalmente para la primera quincena de marzo de 2026. La consulta se iniciará poco después de esta reunión y permanecerá abierta durante 60 días, durante los cuales las partes interesadas podrán enviar sus comentarios. Encontrará más información sobre los PFAS aquí, en la ECHA.
EE.UU.: La EPA ha publicado una norma definitiva por la que se añaden cinco sustancias PFAS a la lista de más de 170 sustancias PFAS. Deben notificarse en el Inventario de Emisiones Tóxicas (TRI), una base de datos centralizada para la notificación pública de información sobre sustancias químicas. Los fluoropolímeros no están incluidos en esta lista. También puede obtener más información sobre los PFAS directamente de la EPA aquí.
*Los productos se sometieron a pruebas para detectar las 96 sustancias PFAS consideradas críticas para el medio ambiente y la salud según el método de ensayo SQP M1227 (LC-MS/MS y GC-MS) y no contienen ninguna sustancia >0,1% en masa. Quedan excluidas las sustancias del grupo de los fluoropolímeros, que no se someten a prueba.